ثقافة المنظمة
Section outline
-

يسعى مقياس ثقافة المنظمة الى تحقيق أهداف تعليمية من خلال مضمون نستعرضه لاحقا. وهو عبارة عن مجموعة دروس وتمارين في ثقافة المنظمة موجهة لطلبة السنة الأولى ماستر قسم علوم التسيير تخصص ادارة الموارد البشرية، والمحضرة حسب البرنامج الوزاري.
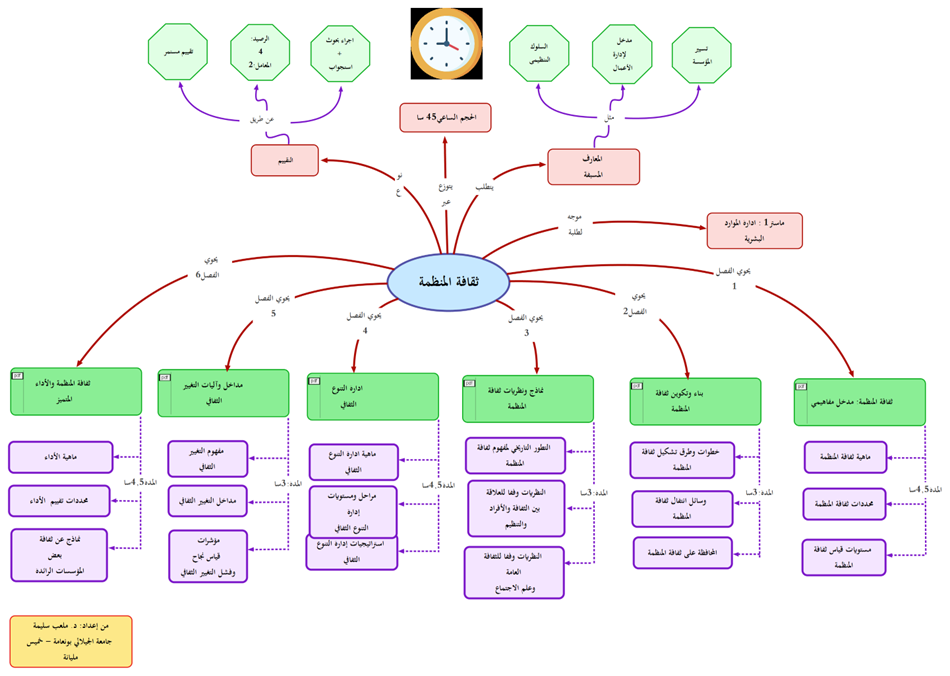
ينقسم هذا المقياس الى ستة فصول، حيث يحتوي كل فصل على دروس مبسطة كي يتمكن الطالب من استيعابها بكل سهولة، كما يحتوي على مجموعة سلاسل من أجل معالجتها.
-
لقد تم توزيع فصول هذا المقياس حسب المقرر الرسمي لوزارة التعليم العالي والبحث العلمي إلى ستة فصول، يحتوى كل فصل على سلسلة من المحاضرات تتضمن دروس مبسطة ومختصرة وسهلة الفهم، مدعمة بالعديد من الأمثلة والتمارين التي تعرض بحلول نموذجية بغية التخفيف من الصعوبات التي تواجه الطلبة في تحقيق فهم أفضل لهذا المقياس. وتتلخص النقاط السابقة في الخريطة التالية:

-
-
الجامعة
جيلالي بونعامة خميس مليانة
الكلية
العلوم الاقتصادية والتجارية وعلوم التسيير
القسم
علوم التسيير
الفئة المستهدفة
السنة الأولى ماستر إدارة موارد بشرية
المقرر الدراسي
ثقافة المنظمة
وحدة التعليم
أساسية
الرصيد
4
المعامل
2
السداسي
الأول
الحجم الساعي
ساعة ونصف
أستاذة المحاضرة
ملعب سليمة
أساتذة الأعمال الموجهة
ملعب سليمة
قاعات التدريس
ق11، ق03
أيام التدريس
الثلاثاء، الأربعاء
الايميل المهني
s.melab@univ-dbkm.dz
-

في نهاية هذا المقرر الدراسي سيكون الطالب قادرا على:
· التعرف على كل ما يتعلق بثقافة المنظمة و تطوير الجانب المعرفي للطالب .
· فهم آلية خلق وتغيير ثقافة المنظمة.
· اكساب الطالب مهارات في التفكير والتحليل فيما يتعلق بموضوع ثقافة المنظمة وأبعادها ورهان المؤسسة أمام النماذج الثقافية الرائدة في مجال الأعمال.
· تطوير المهارات الأكاديمية للطالب ولما لا المهنية مستقبلا.
-

لتدعيم المقياس والتمكن من استيعابه بشكل جيد، يستلزم التمكن من المعارف التالية:
- السلوك التنظيمي
- مدخل لادارة الأعمال
عزيزي الطالب للتأكد من معارفك المسبقة نضع تحت تصرفك الاختبار القبلي
-
Opened: Wednesday, 24 September 2025, 3:51 AM

الاختبار متاح من الأسبوع الأول ويمكن الولوج اليه في أي وقت، كما يمكن القيام بعدة محاولات.
ملاحظة: للنجاح في الاختبار يجب الحصول على معدل أكبر أو يساوي 10 من 20.
-
اذا كانت العلامة المتحصل عليها غير كافية، سيتم توجيهك الى دورة دراسية ثانية حسب احتياجاتك، بالضغط على أيقونة "أعزز معلوماتي"
-

-
-
للتوسع أكثر في هذا الفصل يمكنك تحميل المقال الأكاديمي التالي
-
Opened: Monday, 10 November 2025, 12:00 AMDue: Wednesday, 14 January 2026, 12:00 AM
-

-
انقر على الملف لتحميله واقرأه جيدا
-
للتوسع أكثر في هذا الفصل يمكنك تحميل المقال الأكاديمي التالي
https://www.asjp.cerist.dz/en/article/134383
-
Opened: Monday, 10 November 2025, 12:00 AMDue: Wednesday, 14 January 2026, 12:00 AM
-

-
انقر على الملف لتحميله واقرأه جيدا
-
للتوسع أكثر في هذا الفصل يمكنك تحميل المقال الأكاديمي التالي
https://www.asjp.cerist.dz/en/article/211649
-
Opened: Tuesday, 25 November 2025, 12:00 AMDue: Wednesday, 14 January 2026, 12:00 AM
-

-

ماهي أهمية تطبيق استراتيجيات ادارة التنوع الثقافي في بيئة العمل المعاصرة؟
-
انقر على الملف لتحميله واقرأه جيدا

-
اليك عزيزي الطالب بعض المراجع التي تساعدك في التوسع بهذا الموضوع أكثر

-

عزيزي الطالب اليك بعض المراجع الاضافية بخصوص هذا الفصل:
اضغط عليها لتحميلها والاطلاع عليها
-
للتوسع أكثر في هذا الفصل يمكنك تحميل المقال الأكاديمي التالي
https://www.asjp.cerist.dz/en/article/104981.
-
عزيزي الطالب، في حالة عدم تمكنك من حل التمارين عليك بمراجعة الدرس واعادة حل السلسلة مرة ثانية
-
Opened: Sunday, 9 November 2025, 12:00 AMDue: Wednesday, 14 January 2026, 12:00 AM
عزيزي الطالب قم بادراج حلول للنشاط التعلم رقم 4 في المكان المخصص أدناه
-
Opened: Tuesday, 17 December 2024, 6:45 AMClosed: Wednesday, 14 January 2026, 12:00 AM

عزيزي الطالب اقرأ السؤال جيدا قبل الاجابة
-

يرجى تصفح الكتاب حتى تتمكن من الاستفادة من العروض الموجزة التي تلخص الفصل الأول
-

-

ماهي الخطوات الرئيسية التي يجب اتخاذها لتعزيز التغيير الثقافي داخل المؤسسة؟
-
انقر على الملف لتحميله واقرأه جيدا
-
-
Opened: Tuesday, 9 December 2025, 12:00 AMDue: Wednesday, 14 January 2026, 12:00 AM
عزيزي الطالب، قم بادراج حل لنشاط التعلم 5 في المكان المخصص أدناه
-
Opened: Tuesday, 16 December 2025, 7:40 AMClosed: Wednesday, 14 January 2026, 12:00 AM

عزيزي الطالب قم بانجاز الاختبار التالي
-
Opened: Tuesday, 25 November 2025, 8:00 AMClosed: Wednesday, 3 December 2025, 8:00 AM
أجب على هذا السؤال من أجل برمجة الاستجواب يوم 02 ديسمبر 2025 على الساعة 10:30 صباحا
-
-
في نهاية هذا الفصل، سيكون الطالب قادرا على:
معرفة وتفسير العلاقة بين متغير الثقافة التنظيمية ومتغير الأداء، إضافة الى دراسة ثقافة عينة من المؤسسات الرائدة كمؤسستي آبل ومايكروسوفت.

-

ماالفرق بين أداء المؤسسة والأداء الوظيفي؟
-
حمل الملف أعلاه، واقرأه جيدا
-
للتوسع أكثر في هذا الفصل يمكنك تحميل المقال الأكاديمي التالي
-
Opened: Monday, 15 December 2025, 12:00 AMDue: Wednesday, 14 January 2026, 12:00 AM
-
الأعمال الموجهة الخاصة بمقياس الثقافة التنظيمية عبارة عن بحوث يتم توزيعها على الطلبة وتقييمهم فيما يتعلق بطريقة القاء وعرض البحث من ناحية وكذا منهجية اعداد وكتابة البحث، بالاضافة الى الاجابة على مختلف الأسئلة المتعلقة بموضوع البحث وأخيرا هناك امتحان تقييمي يشمل اسئلة حول ما تم مناقشته من بحوث خلال السداسي الأول.
سنعرض هنا عناوين البحوث وتوزيعها على الطلبة حسب كل فوج.
أسماء الطلبة
قائمة البحوث
· نسيسن ايمان
ماهية ثقافة المنظمة
· بن زهرة بلقاسم اكرام
ادارة التنوع الثقافي داخل المنظمة
· أفغول شيماء
ثقافة المنظمة والتغيير التنظيمي
· فرجاوي آية
· توبرينات حيزية
ثقافة المنظمة وأداء العاملين
· لحلاح ايمان
· فقوس نريمان
ثقافة المنظمة والمناخ التنظيمي
· مرسولي نور الهدى
· بن عايدة هديل
ثقافة المنظمة والهيكل التنظيمي للمؤسسة
· مشتي حمزة
· حمري حسين
ثقافة المنظمة والجودة الشاملة
· رحلاوي أمينة
ثقافة المنظمة والادارة الالكترونية
· كريم بن طيبة
· بسكري أيوب
· دوشة محمد
ثقافة المنظمة والابداع الاداري
· يونسي نسرين
· حكيمة الفرقوقي
· بن عيسى شفيقة
ثقافة المنظمة والقيادة الادارية
· علي مسعود عبد النور
· قاسم عبد القادر
· مخلدي وليد
آليات التغيير الثقافي داخل المنظمة
· أوبلعيد محمد
· بوجلال فريدة
الثقافة التنظيمية وسلوك المواطنة التنظيمية
-
اليكم أعزائي الطلبة مختلف الخطط المتعلقة بالبحوث التي تم تقديمها

-
-

-
Opened: Wednesday, 17 December 2025, 9:00 AMClosed: Thursday, 15 January 2026, 12:00 AM
قم بانجاز الاختبار النهائي في الوقت المحدد.
ملاحظة هامة: الوقت المحدد لانجاز الاختبار النهائي هو 45 دقيقة ومحاولتين.
عزيزي الطالب في حالة اخفاقك في الاختبار النهائي عليك بمراجعة الدرس واعادة حل التمارين.
-
-
اليكم اعزائي الطلبة بعض المراجع الخاصة بالمقياس

-

عزيزي الطالب اليك بعض المراجع للتعمق في محتويات هذا الفصل
اضغط عليها لتحميلها والاطلاع عليها
-
Submissions opened: Wednesday, 17 December 2025, 12:50 PMAssessments opened: Thursday, 1 January 2026, 12:50 PMAssessments closed: Friday, 9 January 2026, 12:50 PM

ستعمل على مرحلتين: التسليم والتقييم
-

يجب عليك تقديم بطاقة حتى تتمكن من عرض البطاقات التي قدمها زملاؤك
-
Opened: Wednesday, 17 December 2025, 12:00 AMDue: Wednesday, 14 January 2026, 12:00 AM

قدم عملك، ثم راجع عمل زملائك حول مدى امكانية أن يكون نمط التعليم عن بعد بديلا للتعليم الحضوري؟







