الخريطة الذهنية للمقياس
Completion requirements
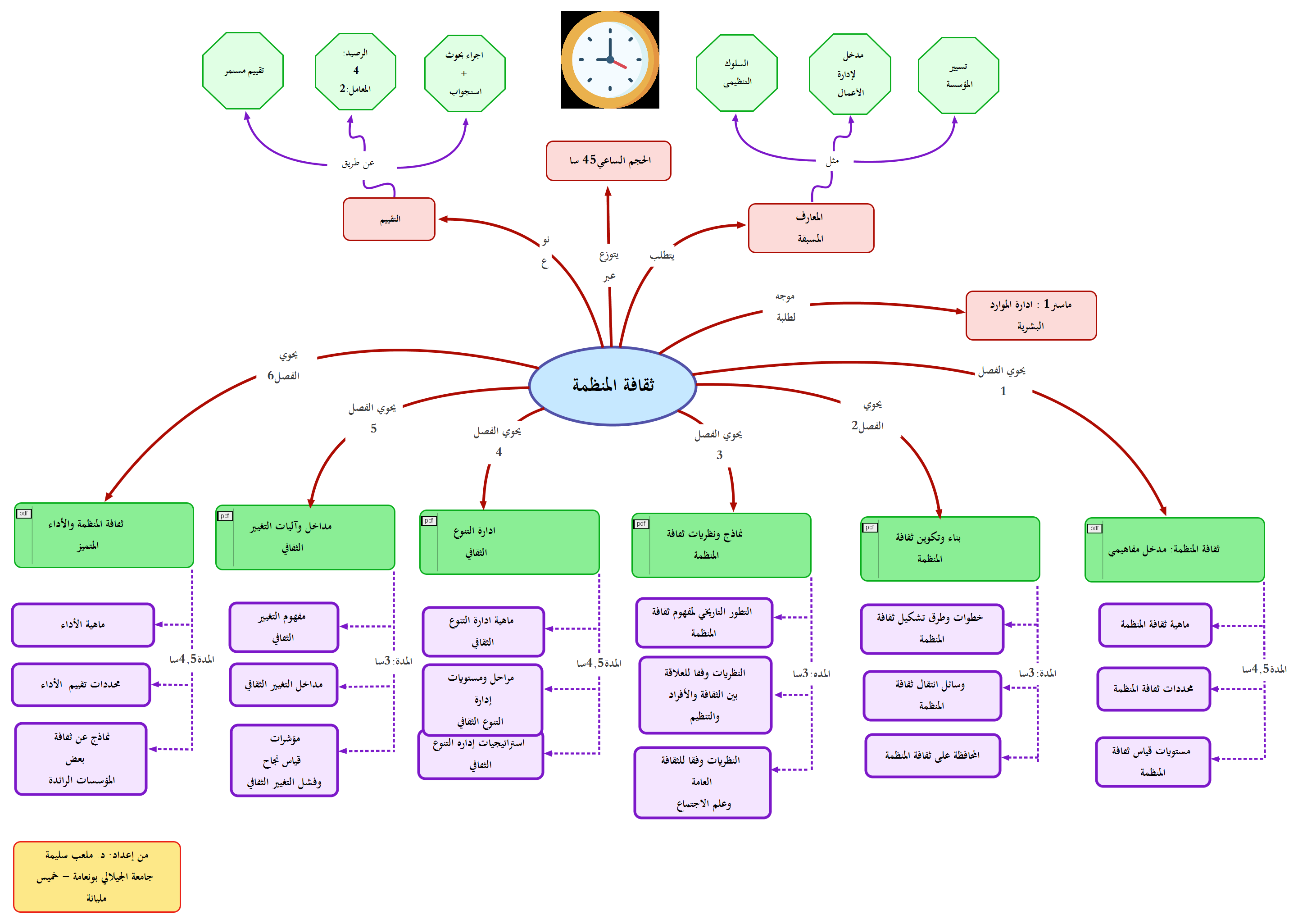
لقد تم توزيع فصول هذا المقياس حسب المقرر الرسمي لوزارة التعليم العالي والبحث العلمي إلى ستة فصول، يحتوى كل فصل على سلسلة من المحاضرات تتضمن دروس مبسطة ومختصرة وسهلة الفهم، مدعمة بالعديد من الأمثلة والتمارين التي تعرض بحلول نموذجية بغية التخفيف من الصعوبات التي تواجه الطلبة في تحقيق فهم أفضل لهذا المقياس. وتتلخص النقاط السابقة في الخريطة التالية:

